云南酒店免费观看视频的APP软件设备生产厂家告诉你商用冰柜的常见故障及处理方法
发布人: 四川福利视频APP导航免费观看视频的APP软件设备公司 发布时间:2023.12.20
云南不少酒店届的朋友发现,商用冰柜在使用了一段时间之后,就会出现这样那样的小毛病,而且这些小毛病如果不处理就会影响食材的新鲜度,从而影响整个酒店的生意。那么,商用冰柜都有哪些小毛病存在呢,如果出现了这些小问题,福利视频APP导航又该如何解决呢?虽然,福利视频APP导航不是云南酒店免费观看视频的APP软件设备生产厂家,但是,福利视频APP导航有多年的商用冰柜销售和维修经验,现在就和大家分享相关的知识。
作为专业的大型酒店免费观看视频的APP软件设备生产厂家,福利视频APP导航结合自己多年的经验,总结了关于如何解决商用冰柜的故障问题的相关知识,主要有以下这些,希望能够帮助大家:


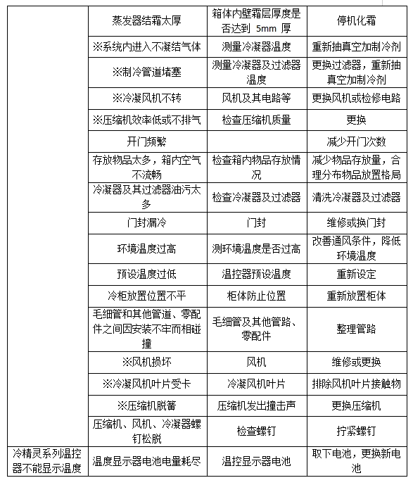
打※项必须由专业技术人员进行检修,。注:下列现象并非故障
1.冷柜发出轻微的流水声;
2.压缩机及冷凝器发热甚至烫手;
3.梅雨季节环境湿度比较大时,箱体外部易产生露珠,请用软质干抹布及时擦干。
以上这些就是福利视频APP导航整理的关于商用冰柜的厂家故障和解决办法的相关经验,希望对大家有所帮助。







